168极速/赛车/幸运/飞艇官方开奖历史记录

欢迎访问桃花江竹材官方网站_重竹地板、重竹墙板、竹钢材料、竹板材、户外竹地板、炭化防腐竹板材等各类竹材专业生产厂家!
      EN
湖南桃花江竹材-重竹地板、重竹墙板、竹钢地板、竹板材、户外竹地板、炭化防腐竹板材等各类竹材专业生产厂家! 837729
重竹地板、重竹墙板、竹钢地板、竹板材、户外竹地板、高炭防腐竹板材等各类竹材专业生产厂家!
新闻中心
NEWS CENTER
当前位置 : 首页>资讯中心>行业快讯

十部门联合发布关于加快推进竹产业创新发展的意见

近日,国家林业和草原局、国家发展改革委、科技部、工业和信息化部、财政部、自然资源部、住房和城乡建设部、农业农村部、中国银保监会、中国证监会等10部门联合发布了《关于加快推进竹产业创新发展的意见》(以下简称《意见》)。

《意见》指出,要以习近平新时代中国特色社会主义思想为指导,全面贯彻落实党的十九大和十九届二中、三中、四中、五中、六中全会精神,深入践行绿水青山就是金山银山理念,立足新发展阶段,贯彻新发展理念,构建新发展格局,聚焦服务生态文明建设、全面推进乡村振兴、碳达峰与碳中和等国家重大战略,大力保护和培育优质竹林资源,构建完备的现代竹产业体系,构筑美丽乡村竹林风景线,促进国内国际双循环,更好满足人民日益增长的美好生活需要,为全面建设社会主义现代化国家作出新贡献。

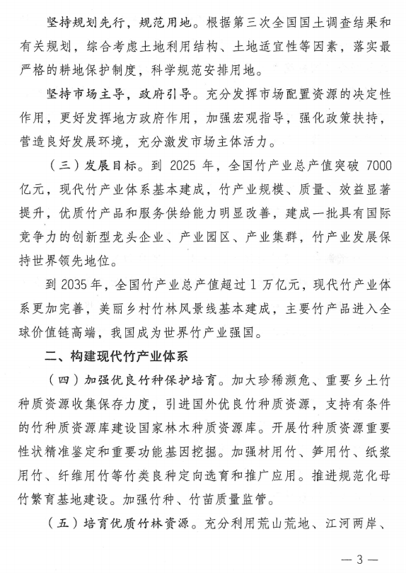
《意见》明确了竹产业创新发展的基本原则,要坚持生态优先,绿色发展;坚持创新驱动,科技引领;坚持综合利用,集约融合;坚持规划先行,规范用地;坚持市场主导,政府引导。

《意见》提出了发展目标,到2025年,全国竹产业总产值突破7000亿元,现代竹产业体系基本建成,竹产业规模、质量、效益显著提升,优质竹产品和服务供给能力明显改善,建成一批具有国际竞争力的创新型龙头企业、产业园区、产业集群,竹产业发展保持世界领先地位;到2035年,全国竹产业总产值超过1万亿元,现代竹产业体系更加完善,美丽乡村竹林风景线基本建成,主要竹产品进入全球价值链高端,我国成为世界竹产业强国。

《意见》大力提倡构建现代竹产业体系,做大做强中国竹产业特色,促进竹文化与竹产业的深度融合,运用各类媒体平台,加大竹产业和创新优质竹产品的宣传力度,引导消费观念转变,提高市场认可度。对于符合政府绿色采购政策要求的竹制建材、竹家具、竹制品、竹纸浆等,加大政府采购力度。

无疑,该《意见》为全国的竹产业发展,注入了一针“强心剂”,竹材新时代,正慢慢展开。

附:



上一篇:竹子,亟待重用的环保高手

下一篇:碳中和背景下湖南桃江竹产业发展现状与路径分析

168极速/赛车/幸运/飞艇官方开奖历史记录

公司地址 : 湖南桃江经济开发区

移动电话 : 189-3241-1903(微信同号)

固定电话 : 0731-8586-4648

邮 箱 : sales@chinathj.com


有问题联系客服

168极速/赛车/幸运/飞艇官方开奖历史记录